VENCLEXTA维奈托克剂量调整是什么?
Venclexta 维奈托克与利妥昔单抗联合使用
在患者用VENCLEXTA(维奈托克)完成5周剂量加速计划,并且已经接受400mg剂量的VENCLEXTA 维奈托克 7天后开始利妥昔单抗给药。
在每个28天周期的第1天施用利妥昔单抗6个周期,利妥昔单抗静脉内施用375mg / m 2用于周期1,静脉内施用500mg / m 2用于周期2-6。
患者应从利妥昔单抗第1周期第1天开始每天一次服用VENCLEXTA(维奈托克) 400 mg,持续24个月。
Venclexta 维奈托克作为单一疗法
在患者完成5周剂量加速计划后,VENCLEXTA(维奈托克)的推荐剂量为每天400毫克1次。
VENCLEXTA(维奈托克)应每日口服1次,直至观察到疾病进展或不可接受的毒性。
VENCLEXTA维奈托克剂量调整

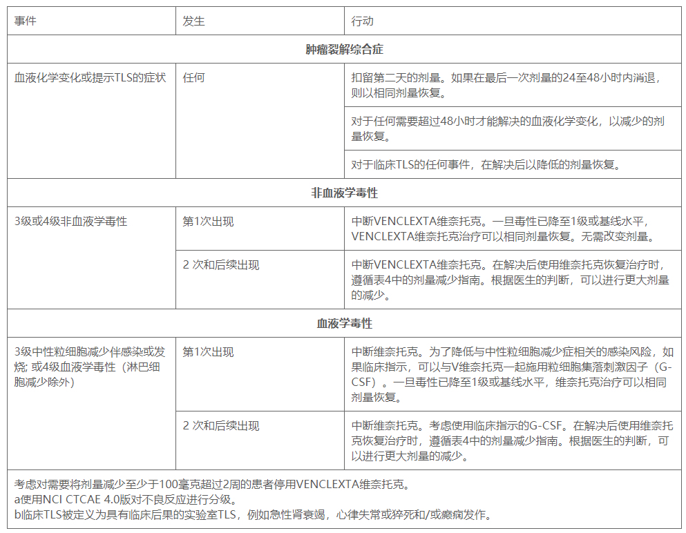
在VENCLEXTA维奈托克治疗期间的剂量减少

用于CYP3A和P-Gp抑制剂的剂量调整
在开始和加速阶段同时使用VENCLEXTA(维奈托克)与强 CYP3A抑制剂是禁忌的。同时使用VENCLEXTA(维奈托克)与强 CYP3A抑制剂会增加VENCLEXTA(维奈托克)暴露(即Cmax和AUC),并可能增加TLS在开始和加速阶段的风险。对于已完成加速阶段并且每日稳定剂量为VENCLEXTA(维奈托克)的患者,当必须同时使用强CYP3A抑制剂时,将VENCLEXTA(维奈托克)剂量减少至少75%。
避免同时使用VENCLEXTA(维奈托克)和中度 CYP3A抑制剂或P-gp抑制剂。考虑替代疗法。如果必须使用中度CYP3A抑制剂或P-gp抑制剂,则将VENCLEXTA(维奈托克)剂量降低至少50%。更密切地监测这些患者的毒性迹象。
恢复在停用抑制剂后2至3天启动CYP3A抑制剂或P-gp抑制剂之前使用的VENCLEXTA(维奈托克)剂量。
错过了剂量
如果患者在通常服用的8小时内错过了一剂VENCLEXTA(维奈托克),患者应尽快服用错过的剂量并恢复正常的每日给药时间表。如果患者错过剂量超过8小时,患者不应服用错过的剂量,并应在第二天恢复通常的给药时间表。
如果患者在给药后呕吐,那天不应该服用额外的剂量。下一次处方剂量应在统一时间进行。
储存温度为86°F(30°C)或以下。
副作用
在标签的其他部分中更详细地讨论了以下严重不良事件:
延伸阅读:
venclexta土耳其原研购买:https://www.inmedf.com/zhongliu/bxb/20201624.html
venclexta老挝东盟仿制版购买:https://www.inmedf.com/zhongliu/bxb/20201419.html
venclexta孟加拉耀品国际仿制版购买:
https://www.inmedf.com/zhongliu/bxb/20202478.html












